尊龙凯时(中国)人生就是搏!尊龙凯时

EN

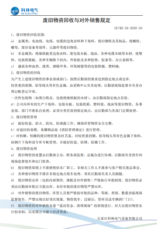
绿色回收——科林电气设备有限公司废旧物资回收与对外销售规定

2024-04-03

尊龙凯时